На нашому порталі раніше були опубліковані огляди особливостей регіональної політики Швеції (частина І і частина ІІ), Швейцарії (частина І і частина ІІ) та Хорватії. Наступний огляд присвячений Чехії. Слід зазначити, що ця країна послідовно підтримує Україну і будемо сподіватись, що незважаючи на зміни, які зараз там відбуваються, така підтримка буде зберігатись і далі. Що стосується регіональної політики Чехії – тут є чимало підходів, на які Україні варто звернути увагу, а окремі практики можуть стати корисним орієнтиром для подальшого вдосконалення власної системи.
Коротко про Чехію
Чехія (офіційна назва – Чеська Республіка) – середня за населенням (близько 10,5 млн, 11 місце серед країн ЄС) та розміром (78 864 км², 13 місце) країна Центральної Європи, член НАТО з 1999 року і ЄС з 2004 року.
Вона поділена на 14 самоврядних регіонів (13 країв (kraje) і столиця Прага), які одночасно є одиницями NUTS3, а також на понад 6,2 тисяч муніципалітетів (громади, obce). З точки зору фрагментованості (середня кількість мешканців на одну громаду) Чехія має найнижчий показник по країнах ОЕСР (приблизно 1,7 тис., порівнювані показники лише у сусідньої Словаччини та Франції) і навіть нижчий, ніж той який був в Україні до адміністративно-територіальної реформи (приблизно 3,2 тисячі, зараз – біля 25 тис.). Така фрагментованість – один з важливих факторів, який впливає на регіональну політику цієї країни. Щодо одиниць NUTS 2, то їх в Чехії вісім.
В Чехії також є проміжний рівень поділу між краями і муніципалітетами – райони (okresy), які однак не мають виконавчої влади і використовуються здебільшого для статистики і планування мережі деяких державних органів. Після реформи 2003 року (згідно Закону № 320/2002 «Про внесення змін та скасування деяких актів у зв'язку з припиненням діяльності районних органів влади» - Zákon č. 320/2002 Sb.(Sbírka zákonů). Zákon o změně a zrušení některých zákonů v souvislosti s ukončením činnosti okresních úřadů) їх повноваження частково передали на рівень регіонів, частково – на рівень муніципалітетів з розширеними повноваженнями (obce s rozšířenou působností, ORP), які виконують певні делеговані повноваження (щодо реєстрації населення, видачі документів, будівельної сфери, соціальних послуг тощо). Ці муніципалітети не є окремим рівнем врядування, зазвичай це міста, які мають інфраструктуру для виконання делегованих функцій держави і по суті є адміністративними центрами. Таких ORP утворено 205 і вони покривають усю територію Чехії. Можливо цей досвід міг би бути цікавий для України щодо визначення системи врядування на районному рівні.
Щодо характеристики Чехії з економічної точки зору, то вона один з лідерів серед пост-соціалістичних країн. Показники ВВП на душу населення (за паритетом купівельної спроможності) тримаються на рівні 91–92% від середнього по ЄС і за цим показником разом з Словенією і Естонію Чехія випереджує інші країни цієї групи, зокрема Польщу і Румунію.
Відносно високі економічні показники зумовлені тим, що економіка Чехії достатньо тісно пов’язана з економікою сусідньої Німеччини, в період постсоціалістичної трансформації активно залучала інвестиції з акцентом на модернізацію, а не на залучення дешевої робочої сили, і в результаті сформувала достатньо стабільну промислову основу (доля промисловості в економіці Чехії біля 35% при середньому по країнах ЄС 20-25%). Однак якщо в перші роки після приєднання до ЄС економіка росла непоганими темпами (середній щорічний ріст в період 2004-2010 років становив біля 3,5% навіть з врахуванням кризи 2008 року), то в подальшому темпи росту суттєво знизились (середньорічний показник 2010-их біля 1,6%) і лише в останні роки, у післяковідний період стабільно перевищує 2%.
Окрім відносно невисоких нинішніх темпів економічного росту, планувальників регіональної політики турбує нерівномірний розвиток регіонів. На малюнку наведено для прикладу розподіл показника відсотка від середнього показника по ЄС по регіонах на передодні поточного програмного періоду (2019 рік). На мапі видно, що лише Прага суттєво перевищує цей показник і в рази перевищує показники деяких регіонів. При цьому, за даними ОЕСР, диспаритети всередині країни наразі фактично не зменшуються.

Малюнок 1. Рівень економічного розвитку регіонів Чехії у відсотках до середнього показника ВВП на душу населення станом на 2019 рік. Джерело: https://statistikaamy.csu.gov.cz/rust-hdp-zpomalil-nejvice-v-praze
Характеризуючи Чехію, варто звернути увагу на ще один важливий момент. Вона має дуже високі показники по розвитку людського капіталу. За індексом людського розвитку (HDI) у 2023 році вона займала 29 місце з 193 країн (Україна – 100 місце) – приблизно на рівні середнього по ЄС. При цьому якість освіти, яка характеризується зокрема показниками PISA (Programme for International Student Assessment), за останніми підведеними даними (на 2022 рік) перевищує середні по ЄС і ОЕСР, хоча в довготривалій перспективі показники з математики і наук демонструють деяке зниження. Власне, досягнення рівня розвинутих країн ЄС для країни в цілому і для усіх її регіонів – наскрізний пріоритет у стратегічних документах Чехії.
Стратегічне планування – корисні інструменти
Найбільш загальним стратегічним документом є «Стратегічна рамка Чеської Республіки 2030» (продовжений до 2050 року). Цей рамковий документ базується на принципах та цілях сталого розвитку ООН та охоплює три основні напрямки сталого розвитку, тобто соціальну, економічну та екологічну сталість, а також три рівні управління: міжнародний, національний (включаючи функціонування державної влади) та регіональний (включаючи функціонування регіонального та місцевого самоврядування). По кожному з цих шести напрямків сформульоване загальне бачення і рамкові цілі, які враховуються в усіх інших стратегічних документах, в тому числі і в Стратегії регіонального розвитку, про яку мова піде далі і яка носить більш конкретний характер.
При цьому в Чехії немає окремого закону про стратегічне планування, але натомість є ціла низка корисних інструментів, які використовуються в цьому процесі.
Перш за все варто згадати про портал стратегічної роботи в Чеській Республіці, який є підпорталом Міністерства регіонального розвитку Чеської республіки. Його підтримку і забезпечення підвищення важливості та якості стратегічного планування здійснює робоча група зі стратегічної роботи (див. Статут), яка очолюється керівником одного з департаментів Міністерства, включає представників усіх міністерств, урядовго офісу і управління статистики, але може залучати і зовнішніх експертів. На сайті представлено ціла низка цікавих методичних матеріалів, шаблонів, посилань.
Один з прикладів таких документів – Методологічні рекомендації щодо типології стратегічних та імплементаційних документів. Запропонована типологія представлена на малюнку 2, а сам документ містить їх детальний опис і рекомендовану структуру.


Малюнок 2. Типологія стратегічних і імплементаційних документів
Ще один цікавий приклад – рекомендована структура стратегій, яка представлена в розділі шаблони (малюнок 3). Звернімо увагу, що вона містить не тільки перелік основних розділів, але й рекомендації щодо того, яку частку від загального обсягу стратегії вони повинні займати.

Малюнок 3. Рекомендована структура стратегії
Портал містить відсилку до ще одного цікавого для нас рішення – порталу стратегічних документів в Чеські Республіці, який теж підтримується цією робочою групою. Цей портал - це загальнонаціональна інформаційна база стратегічних документів, яка включає усі рівні актуальних (і частково архівних) стратегічних документів – від над- і загальнонаціональних (в тому числі усі секторальних по кожному Міністерству) до локальних з доступом до них за списком, а де можливо – через мапу (малюнок 4).


Малюнок 4. Копії сторінок порталу бази стратегій Чехії
Сайт також містить дуже зручний інструмент, покликаний допомогти розробникам стратегій. В ньому процес розроблення розділено на фази, кожна з яких містить її опис, перелік документів або попередніх розділів, на які вона спирається, основні активності в її рамках, планові результати, учасники і їх ролі (за матрицею розподілу відповідальності RACI, в якій перелічуються завдання та члени команди: Responsible (відповідальний за виконання), Accountable (той, хто відповідає за прийняття рішень), Consulted (консультант) та Informed (той, хто має бути поінформований)), базові шаблони, які дублюють ті, які містяться на порталі Міністерства, блок-схему (алгоритм процесу), контрольні питання (чек-ліст), типові помилки. Зручно, що кожен блок можна згорнути або розгорнути, а допоміжні документи – завантажити.
Такі інструменти як робоча група з стратегічної роботи, підтримуваний нею портали і база даних, набори шаблонів і методичних матеріалів – хороший приклад того, як можна підвищити якість стратегічного планування і в Україні в рамках наступного програмного циклу 2028 – 2034 років.
Стратегія 2021+ теж заслуговує особливої уваги
Стратегії регіонального розвитку Чеської республіки 2021+[1] - основний стратегічний документ Чехії в сфері регіонального розвитку. Ключовою складовою сформульованій у ній візії є наступне: «Усі регіони перевищують або наближаються до середнього показника ЄС за рівнем економіки та якості життя та перебувають на передових позиціях у Центральній Європі за привабливістю та конкурентоспроможністю», що відповідає виділеній вище наскрізному пріоритету.
Розроблення Стратегії визначено Законом № 248/2000 «Про підтримку регіонального розвитку» (Zákon č. 248/2000 Sb. Zákon o podpoře regionálního rozvoje), у який після його прийняття у 2000 році в подальшому вносились зміни, але основні його положення залишились без змін.
Ст. 3 Закону передбачено, що національна регіональна стратегія і стратегії регіонів (kraje) розробляються на період програмування ЄС, тобто на семирічний період.
Закон не визначає структуру Стратегії, а лише її завдання (ст. 6). Така Стратегія
Ст. 9 визначає, що в середині програмного періоду Міністерство спільно з іншими органами готує звіт з реалізації стратегії, який може бути основою для її коригування. Аналогічно передбачений проміжний звіт і для регіональних стратегій, які згідно ст. 12:
Закон також передбачає, що стратегії мають розроблятись найбільшими містами (надається перелік).
Щодо розроблення стратегій усіма муніципалітетами, то ні цей Закон, ні Закон № 128/2000 «Про муніципалітети (муніципальна організація)» (Zákon č. 128/2000 Sb. Zákon o obcích (obecní zřízení)) не містять з цього приводу прямої норми, але ст.2.2. цього Закону визначає, що «муніципалітет забезпечує всебічний розвиток своєї території та потреби своїх громадян; під час виконання своїх завдань він також захищає суспільні інтереси». Ця норма може трактуватись як зобов’язуюча до розроблення стратегій і муніципалітети. Це також часом вимагається при отриманні державних субсидій. Тому в результаті, оціночно, близько 60% з них, особливо міста, стратегії мають.
Закон № 248/2000 «Про підтримку регіонального розвитку» також регулює координацію та впровадження політики згуртованості та використання коштів, програм та інструментів під безпосереднім управлінням Європейської Комісії, тому ми пізніше ще раз до нього повернемось
Тепер розглянемо детальніше Стратегію 2021+, тим більше що в ній є багато цікавих для нас моментів. У вступній її частині сказано: «Ми визначаємо регіональну політику уряду як політику, яка повинна регулювати секторальну політику уряду таким чином, щоб вона враховувала специфіку різних типів територій(…) та яка водночас створює власні інструменти, що впливають на розвиток конкретних територій».
При цьому зазначається також: «Стратегія регіонального розвитку не має пріоритету над іншими національними стратегічними документами, але впливає на визначення їхнього територіального виміру… Головною метою Стратегії є визначення того, які тематичні області потребують або вимагають територіально-специфічного підходу, та визначення того, які (різні) втручання слід впроваджувати в різних територіальних контекстах, щоб сприяти конкурентоспроможності, зменшувати регіональні відмінності та знаходити рішення, що сприяють сталому розвитку території»
Наскрізна орієнтація на території, які вимагають різного підходу, є відмінною особливістю цієї Стратегії. В ній виділяється 5 типів таких територій, проблеми розвитку кожної з яких аналізуються окремо і розвиток кожної з яких є окремою стратегічною ціллю. Ці території наступні:
Зазначається, що ці типології можуть перетинатись і один і той же муніципалітет може відноситись одночасно до декількох різних типів. Це видно на мапі:


Малюнок 5. Основні типи територій в Стратегії 2021+, кожній з яких відповідає окрема стратегічна ціль
Така типологія простіша від класифікації так званих функціональних типів територій, яка використовується у нас, і вона може бути врахована при її вдосконаленні в рамках підготовки Державної стратегії регіонального розвитку України на наступний програмний період. При цьому категорія регіональних центрів може мати паралелі з регіональними полюсами зростання, які виділяються в нашій типології. Важливо, що при цьому в основі територіального підходу в Чехії лежить виділення не окремих муніципалітетів, а функціонально взаємопов’язаних територій.
Для кожного з цих 5 типів територій здійснюється побудова дерева проблем на основі попереднього аналізу ситуації в Чехії за такими напрямками:
Стратегія містить посилання на окремий аналітичний документ і включає лише короткі висновки по кожному напрямку, які дають відповідь на питання двох типів – яка ситуація в тій чи іншій сфері в Чехії в порівнянні з ЄС і які особливості ситуації в регіональному розрізі. Мегатренди оцінюються з точки зору того, чи мають вони вплив на ситуацію в країні. Загалом ця аналітична частина дуже концентрована і стисла і разом з описом дерева проблем, побудованого в підсумку для кожного з типів територій займає приблизно 20% від всього тексту стратегії.
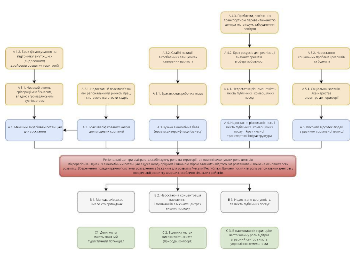
Наведемо приклади дерева проблем для регіональних центрів і вразливих територій. Кожне таке дерево включає опис ключової проблеми (центральний квадратик на схемі), підпроблем/причин (А), наслідків (В) і потенціалів (С).


Малюнки 6 і 7. Приклади дерева проблем для регіональних центрів та економічно і соціально вразливих територій
На основі такого аналізу побудована програмна частина, яка включає:
Структура дерева цілей показана на малюнку 8.
Легко побачити, що майже кожна територіальна ціль містить схожу секторальну структуру – економіка, транспортне сполучення (зв’язність), соціальна сфера, використання територій. Фактично таке дерево цілей можна представити у вигляді матриці типи територій х сектори втручання. Більш звичним для нас є структурування секторальне. Однак структурування територіальне може мати переваги.
В даному випадку воно відповідає базовим позиціям, які сформульовані у вступній частині Стратегії – не підмінити секторальні стратегії, а впровадити територіально-орієнтовний підхід, який розуміється як те, що «програми чи інструменти державного втручання (або державного регулювання) не однаково ставляться до всієї території Чеської Республіки, а мають різні цілі на різних територіях, або цілі, встановлені по-різному на різних територіях, або ж можуть мати дещо різні умови на різних територіях».
Варто також звернути увагу на те, що в стратегії визначаються не конкретні, а типові заходи, які далі конкретизуються в планах впровадження. В стратегії визначено, що такі плани готуються на дворічні (останній – на трьохрічний) періоди і уже містять конкретні індикатори, обсяги і джерела фінансування (часто – з посиланням на конкретну операційну програму, про які йтиме мова далі). Прикладом може служити такий план на період 2025-2027 роки.
Імплементаційна частина Стратегії займає майже чверть її обсягу і також містить перелік принципів її впровадження, організаційну структуру, джерела фінансування, плани управління змінами, ризиками та комунікацій, систему моніторингу та детальний опис індикаторів досягнення стратегічних цілей, зв'язок з Концепцією впровадження когезійної політики ЄС, яка є ключовою для визначення пріоритетів підтримки з боку ЄС і розроблення операційних програм. Адже не усі такі проіоритети мають регіональний вимірі тому не відображені в стратегії.
Розглядаючи Стратегію, варто звернути увагу на ще один момент. В ній зазначається, що вона є основою для розроблення регіональних стратегій, які передбачені законом і які більш деталізовані. Однак при цьому регіональні стратегії можуть містити питання, які нею не покриваються, зокрема в зв’язку з тим, що повноваження в тих чи інших сферах делеговані на регіональний рівень. Для ОМС


Малюнок 8. Дерево цілей стратегії регіонального розвитку 2021+
Стратегія не має прямого зобов’язуючого характеру, але вони є ключовими партнерами в її реалізації і держава заохочує їх в тому числі через стимулювання.
Слід зазначати Стратегія розвиває деякі ідеї аналогічного документу на попередній програмний період 2014-2020 років. Тоді було введено поділ території на три типи - території розвитку, з подальшим розділенням на метрополії, агломерації і регіональні центри, стабілізовані і периферійні, який в поточному періоді дещо трансформувався. Раніше ця типологія бралась до уваги, але не визначала цілі стратегії, які були розділені по секторальним пріоритетам – регіональна конкурентоспроможність, територіальна згуртованість і екологічна стійкість. Розвиток в нинішній стратегії отримала також ідея попередньої щодо виділення в окрему ціль питань інституційного характеру. Структура дерева цілей стратегії на 2014-2020 представлена на малюнку 9.

Малюнок 9. Структура дерева цілей Стратегії регіонального розвитку Чехії на 2014-2020 роки
Ймовірно деякі наскрізні ідеї збережуться і в стратегії на наступний програмний період 2028-2034 років, хоча, звичайно, з подальшою трансформації. Підготовка до її формування фактично уже почалась. Принаймні про це йде мова в проміжному звіті з реалізації поточної Стратегії, підготовленому у 2024 році відповідно до Закону «Про підтримку регіонального розвитку» одночасно з Планом реалізації Стратегії на період 2025-2027 років. Цей звіт дає картину того, які з запланованих заходів реалізовані, в процесі реалізації чи не реалізовані, але головне містить аналіз на основі чіткого набору показників того, наскільки змінюються позиції Чехії і її регіонів відносно середнього рівня по ЄС, чи долають диспаритети між регіонами і всередині регіонів. Відзначаючи той чи інший прогрес, автори звіту загалом констатують, що розрив з розвинутими країнами ЄС Чехії (як і інші країни Центральної Європи) зберігається і фактично останнім часом відсутні ознаки його скорочення. Не вдається наразі суттєво подолати і між- і внурішньорегіональні диспаритети. При цьому в звіті не ставиться питання щодо суттєво коригування стратегії на останній період впровадження, відзначається, що частина заходів ще не повністю профінансовані та реалізовані, але очевидна що нова стратегія повинна буде дати відповідь на ці виклики і врахувати нові пріоритети ЄС.
Ми детально описали Стратегію регіонального розвитку і деякі пов’язані з нею документи, оскільки вони, на наш погляд, містять цілу низку цікавих для практики стратегічного планування регіонального розвитку в Україні. Зокрема варто звернути увагу на:
Завершуючи огляд планувальних документів регіонального розвитку в Чеській республіці, варто торкнутись теж питання співвідношення планування регіонального розвитку і просторового планування, базовим для якого є Закон 283/2021 «Про будівництво» (Zákon č. 283/2021 Sb. Stavební zákon), а ключовим рамковим документом – Політика просторового розвитку Чеської республіки. Узгодження рамкових документів щодо регіонального розвитку і просторового планування забезпечується, зокрема, тим, що вони обоє базуються на документі «Стратегічна рамка Чеської Республіки 2030», який згадувався вище. При цьому Політика просторового розвитку є більш довгостроковим документом – термін її дії не визначений, але нинішній документ був затверджений ще у 2006 році з подальшими переглядами (загалом їх було уже вісім, передостанній у 2015 році, останній – у 2025 році). При цьому у чинній її редакції зазначено, що ця Політика в тому числі базується на Стратегії регіонального розвитку. Іншими словами зміна стратегічної рамки за необхідності визначає перегляд політики просторового планування, але довгострокова просторова рамка, визначена в політиці (структура розселення, зони та осі розвитку, транспортні коридори тощо) береться до уваги і при плануванні регіонального розвитку. Подібним чином відбувається узгодження документів стратегічного і просторового планування також на регіональному та місцевому рівні – перші визначають цілі розвитку, другі - оптимальне використання територій і можливості та обмеження для реалізації розвиткових цілей.
.
Досвід роботи з коштами ЄС і особливості операційних програм в Чехії -
Визначення національних пріоритетів при узгодження спільних позицій в переговорах з Єврокомісією, попереднє схвалення Угоди про партнерство та операційних програм, а в подальшому координацію міністерств при їх реалізації в Чехії здійснює Раду з питань фондів Європейського Союзу (Rada pro fondy Evropské unie). Вона утворена відповідно до ст. 17b Закону «Про підтримку просторового розвитку» як дорадчий орган уряду, очолюється за посадою міністром регіонального розвитку, включає представників ключових міністерств і мера Праги.
За участі Ради напередодні програмного періоду 2021-2027 років був підготовлений документ під назвою «Національна концепція реалізації політики згуртованості в Чеській республіці після 2020 року» (перша версія - уже на початок 2019 року). У цьому документі були визначені пріоритетні позиції Чехії при підготовці Угоди про партнерство між Чеською Республікою та Єврокомісією. Ця Угода, яку країни члени-укладають з Єврокомісією, своєю чергою є стратегічною основою для розроблення та реалізації операційних програм у рамках політики згуртованості ЄС.
Загадана Концепція є по суті повноцінною стратегією, яка містить аналітичну частину, SWOT-аналіз, візію, пріоритети розвитку, стратегічні і конкретні цілі, а також на відміну від регіональної стратегії структурована швидше секторально. В ньому наступним чином визначено бачення розвитку країни, яке знову перегукується з виділеною наскрізною темою: «Чеська Республіка – це згуртоване суспільство ХХІ століття, тобто з економікою, конкурентоспроможною як у європейському, так і в світовому контексті, яка забезпечує високу якість життя своїх мешканців, мінімізує економічну та соціальну нерівність, поважає природні та територіальні обмеження, а також успішно адаптується до глобальних змін».
Також виділені наступні пріоритети, які мають визначати напрямок інвестицій ЄС в Чехію у 2021-2027 роках:
Конкретні цілі, визначені за цими пріоритетами, були включені в кінцевому рахунку в одну або декілька операційних програм, які в Чехії побудовані не за територіальним, а за тематичним принципом. На окремому сайті Міністерства регіонального розвитку про підтримку з боку ЄС, перелічено 12 таких програм:
|
Програма |
Відповідальне Міністерство |
Джерело (Європейський фонд) |
Обсяг (в чеських кронах, 100 крон біля 4,1 євро) |
|
транспорту |
Європейський фонд регіонального розвитку (ЄФРР), Фонд згуртованості |
126,8 млрд |
|
регіонального розвитку |
ЄФРР |
125,2 млрд |
|
промисловості і торгівлі |
ЄФРР |
81,8 млрд |
|
освіти, молоді та спорту |
ЄФРР, Європейський соціальний фонд + (ЄСФ+) |
66,3 млрд |
|
охорони навколишнього середовища |
ЄФРР, Фонд згуртованості |
62,4 млрд |
|
охорони навколишнього середовища |
Фонд справедливого переходу |
42,9 млрд |
|
праці та соціальних питань |
ЄСФ+ |
38 млрд |
|
регіонального розвитку |
ЄФРР, Фонд згуртованості |
6,3 млрд |
|
внутрішніх справ |
Фонд притулку, міграції та інтеграції |
2,2 млрд |
|
сільського господарства |
Європейський фонд морського, рибного господарства та аквакультури |
0,78 млрд |
|
внутрішніх справ |
Фонд внутрішньої безпеки |
0,9 млрд |
|
внутрішніх справ |
Фонд інтегрованого управління кордонами, Інструмент фінансової підтримки управління кордонами та візової політики |
0,9 млрд |
Дві з них безпосередньо координує Міністерство регіонального розвитку – Інтегровану регіональну операційну програму і Програму технічної допомоги, остання з яких має на меті сприяти більш ефективній роботі з коштами ЄС.
Що стосується Інтегрованої регіональної операційної програми (Integrovaný regionální operační program, IROP), то в ній визначені наступні пріоритети фінансування проєктів (малюнок 10):


Малюнок 10. Пріоритети Інтегрованої регіональної операційної програми
Відбір проєктів для фінансування здійснюється через конкурси, які регулярно оголошуються Міністерством в рамках тематичних напрямків операційної програми (з подібної системою українські заявники знайомі в рамках програм транскордонної співпраці Interreg, до яких Україна має доступ).
Варто звернути увагу, що в Чехії, на відміну від деяких країн ЄС, немає окремої програми фінансування інтегрованих територіальних інвестицій (ІТІ), але метрополій і агломерації подаються на окремі конкурси як в рамках IROP (де вони мають квоту), так і інших операційних програм (загалом інструмент ІТІ поширюється на усі 13 регіональних центрів). Натомість в Чехії є окрема підпрограма для реалізації такого європейського інструменту інтегрованого територіального розвитку як Місцевий розвиток, що здійснюється під проводом громад (Community Lad Local Development, CLLD). В рамках IROP на це передбачено 8 млрд чеських крон (біля 330 млн євро).
Цей інструмент орієнтований на розвиток невеликих, перш за все сільських громад, який отримав широке розповсюдження в Європі. В багатьох європейських країнах, зокрема в Чехії, ним охоплено 100% або майже 100% невеликих громад. Проте він наразі мало знайомий в Україні[2].
Ідея цього підходу полягає в тому, щоб об’єднати зусилля ОМС, місцевих приватних і громадських структур у формі Місцевих груп активностей (Local Actions Group, LAG) для напрацювання «знизу вгору» стратегій і проєктів місцевого розвитку. Особливістю таких груп є те, що у ній при прийнятті рішень більшість голосів не повинна належати органам публічної влади і жоден з трьох типів учасників не повинен домінувати. Територія їх охоплення може включати одну або декілька громад з загальною чисельністю від 10 до 100 тис. мешканців, але до 25 тисяч мешканців в одному муніципалітеті.
Пілотування цього підходу розпочалось в рамках програми LEADER (Liaisons entre Actions de Développement de l'Economie Rurale/ Зв'язки між діями з розвитку сільської економіки) ще на початку 1990-их. В рамках програмного циклу 2014 -2020 років його ідея була поширена на інші типи малих громад і отримала нинішню назву. Загалом у Чехії діє більше 180 таких місцевих груп, які враховуючи її фрагментованість, відграють важливу роль у вирішенні проблем місцевого розвитку.
Наразі програми CLLD наряду з ІТІ фінансуються в рамках 8% коштів Європейського фонду регіонального розвитку, які країни мають спрямовувати на інтегрований розвиток територій, але також і з інших фондів ЄС. Для цих двох типів інструментів міністерство на поточний період підготувала Методологічні рекомендації щодо використання інтегрованих інструментів та регіональних планів дій у програмний період 2021–2027 років.
Адміністрування проєктів в рамках програми IROP (а також програм Interreg) здійснює Центр регіонального розвитку Чеської Республіки, урядова установа, утворена відповідно до статті 14а Закону «Про підтримку регіонального розвитку». Центр розташований у Празі та має регіональні відділення в кожному регіональному центрі. Наразі в ньому працює 582 співробітники, і з початку своєї історії він адміністрував майже тридцять тисяч проектів.
З операційних програм в Чехії варто звернути увагу на Програму Яна Амоса Коменського (OP JAK)[3], названу так на честь чеського мислителя і педагога (1592-1670), який просував ідею навчання протягом усього життя. Її наявність – свідчення уваги до питань розвитку людського капіталу, про яку згадувалось на початку статті. Ця програма входить в п’ятірку найбільших ОП і має наступні два пріоритети - дослідження і розробки та освіта.
Та частина, яка стосується досліджень і розробок базується на Інноваційній стратегії Чеської республіки 2019-2030 і Національній стратегії досліджень та інновацій для розумної спеціалізації Чеської Республіки 2021–2027 (Національній RIS3 Стратегії). Перша з них є національним рамковим документом, який визначає, яким чином Чехії від ролі виробника на основі чужих технологій перейти до ролі розробника власних інновацій. Другий є обов’язковим для країн членів ЄС і наявність якого є передумовою фінансування таких програм, як ця операційна програма OP JAK. Він визначає на яких саме галузях і технологіях має такий інноваційний розвиток фокусуватись – сучасна промисловість, цифрові технології, транспорт ХХІ століття, медтехнології, креативні індустрії, сталий аграрний сектор. В їх рамках кожен регіон визначає свою смарт-спеціалізацію, хоча прямої норми, яка б їх до цього обов’язувала у Чехії з немає.
Що стосується освітньої частини, то вона базується на Стратегії освітньої політики до Чеської республіки до 2030 року[4], яка охоплює всі рівні освіти. В цій стратегії акцент зроблено на двох цілях. Перша стосується більше змісту освіти і передбачає її переважаючу орієнтацію на розвиток затребуваних в сучасному світ компетенцій. Друга пов’язана з подоланням нерівностей у доступності освіти на різних її рівнях. Своєю чергою ці дві стратегічні цілі визначають п’ять стратегічних напрямків освітньої політики: трансформація змісту, методів та системи оцінювання в освіті, рівний доступ до якісної освіти, підтримка викладацького складу, підвищення професійного потенціалу, довіри та взаємної співпраці, яка стосується більше управлінської сторони освітнього процесу, а також збільшення фінансування та забезпечення його стабільності.
Загалом, Чехія протягом програмного періоду 2021-2027 років залучить біля 40 млрд євро коштів ЄС (конкретна сума буде залежати від обсягу грантів, залучених через такі програми як Horizon Europe, Erasmus, LIFE та інші, а також з Фонду модернізації ЄС, який підтримує модернізацію енергосистем країн-членів для досягнення кліматичних цілей).
В той же час, Чехія уже активно готується до наступного програмного періоду. У поточному році підготовлені Стратегічні рамки для політики згуртованості 28+ у Чеській Республіці, які є відправною точкою для переговорів з Єврокомісією. Контур змін, які очікують політики згуртованості в період 2028-2034 років, ще остаточно не сформований, але розробники документу виходять з того, що обсяг доступних для Чехії коштів ЄС може бути меншим. Тому вони планують підвищити концентрацію доступних ресурсів на пріоритетних напрямках і водночас посилити територіальний вимір, спрямований на подолання територіальних диспаритетів. В документі визначені такі пріоритети як:
Ці напрямки відповідають Стратегічному порядку денному ЄС на 2024-2029 роки, схваленому Європейською Радою 27 червня 2024 року, на який потрібно також орієнтуватись і Україні яккраїні-кандидату:
Україна поки є лише кандидатом в члени ЄС і її взаємодія з інституціями ЄС відбувається і буде відбуватись дещо за іншими процедурами, тим більше, що як щойно зазначено, загалом рамки когезійної політики очевидно зміняться. Однак проаналізований досвід Чехії показує декілька важливих і для нас моментів:
Регіональні і локальні стратегії
Коротко зупинимось ще на питаннях стратегічного планування в Чехії на субнаціональному рівні. Воно включає:
Короткий зміст цих стратегій і файли для завантаження доступні на сайті дати баз стратегій https://www.databaze-strategie.cz/cz/regionalni-dokumenty
Підсумуємо. Окрім конкретних цікавих ідей і рішень, які ми відзначаємо у кожному такому огляді, ми намагаємось для кожної країни виділити одну або декілька особливостей підходу до формування регіональної політки. Напевно, те, що звертає на себе увагу в підході Чехії, - це помітна системність, структурованість і узгодженість різних планувальних документів, в побудові якого є багато корисних для України уроків.
Публікація підготовлена в межах Швейцарсько-українського проєкту DECIDE «Децентралізація для розвитку демократичної освіти», який впроваджує консорціум ГО «DOCCU – Розвиток громадянських компетентностей в Україні» та Цюрихського педагогічного університету (PH Zurich, Швейцарія).
[1] Англійська версія - https://mmr.gov.cz/getmedia/a9985cb6-b672-4a97-a92c-c4c68bea2925/EN-III_ma_SRR-prac_doplneni-schemat-a-map_kontrola.pdf.aspx?ext=.pdf
[2] Нещодавно з’явився посібник щодо запровадження підходу CLLD/LEADER в Україні, підготовлений за підтримки Латвійських партнерів https://dorada.org.ua/storage/pages/LEADER/LEADER%20%D0%9F%D0%BE%D1%81%D1%96%D0%B1%D0%BD%D0%B8%D0%BA%20%D1%96%20%D1%80%D0%B5%D0%BA%D0%BE%D0%BC%D0%B5%D0%BD%D0%B4%D0%B0%D1%86%D1%96%D1%97%20%D1%84%D1%96%D0%BD.pdf.
[3] Англійською мовою доступна: https://opjak.cz/wp-content/uploads/2025/10/P_JAC_v2.9.pdf
[4] Англійською мовою доступна: https://msmt.gov.cz/uploads/brozura_S2030_en_fin_online.pdf
24 січня 2026
Оплата праці в дошкіллі: сформовано робочу групу за участі громад і Уряду
Оплата праці в дошкіллі: сформовано робочу...
Міністерство освіти і науки України ініціює створення міжвідомчої робочої групи задля вирішення питань оплати праці...
23 січня 2026
Послуги служби зайнятості – ближче до мешканців громад: розширення функцій ЦНАПів
Послуги служби зайнятості – ближче до...
Кабінет Міністрів України ухвалив рішення, яке напряму підсилює спроможність громад у сфері зайнятості населення....
23 січня 2026
Стартував відбір на Резиденцію ідей «Культурна спільнодія»
Стартував відбір на Резиденцію ідей «Культурна...
Пізнайте, як культура працює з досвідом війни, пам’яттю та відновленням спільнот – як формується взаємодія між...
22 січня 2026
Громади отримають черговий пакет фінансування на 119 проєктів відновлення за підтримки ЄІБ
Громади отримають черговий пакет фінансування...
Громади отримають 740,3 млн грн, для реалізації 119 проєктів відновлення у громадах, за підтримки Європейського...